
In today's hyper-connected enterprise environment, customer support operations face unprecedented pressure. The numbers tell a compelling story: organizations face a 16% increase in average ticket volume [1], while 46% of customers expect companies to respond faster than four hours [2] making it more challenging for help desk agents. Meanwhile, support teams struggle with an average of 8.2 different systems to resolve a single customer issue.
This challenge is particularly acute in technical support environments where specialized knowledge, intricate workflows, and cross-system coordination create significant operational friction. With technical knowledge accelerating rapidly, support teams face an uphill battle staying current while maintaining the speed and accuracy customers demand.
Traditional support models are buckling under these demands. The conventional approach—creating detailed runbooks and training agents to follow them—creates a fundamental operational bottleneck: human execution of complex procedural knowledge. Even the most comprehensive documentation requires interpretation, navigation, and manual execution by support personnel.
First-level support workflows offer a revealing window into this challenge. While often considered the "simplest" tier of support, these initial customer interactions require remarkable operational complexity:
What appears straightforward in documentation becomes a complex dance across multiple systems, requiring support agents to constantly context-switch between knowledge repositories, ticketing platforms, diagnostic tools, communication channels, and customer-facing interactions.
Organizations have long recognized this inefficiency, attempting to address it through various technological approaches:
These solutions created a stark choice: automate the simple (creating minimal impact) or invest enormous resources to automate the complex (creating implementation barriers).
DeepQuery represents a fundamental breakthrough in enterprise automation—a natural language automation engine that eliminates the traditional barriers between human knowledge and machine execution. Rather than forcing organizations to translate their expertise into code or technical specifications, DeepQuery enables automation through the most natural form of knowledge transfer: plain language.
This section illustrates how DeepQuery empowers teams to create fully functional applications using simple English descriptions, transforming how processes are automated and implemented.
Imagine the team responsible for employee technical training. They define how training sessions should be conducted by simply describing their process in everyday language. This description becomes the basis for a natural language workflow.
Example:
This shows how accessible and intuitive it is for team leaders to define their processes without technical expertise.
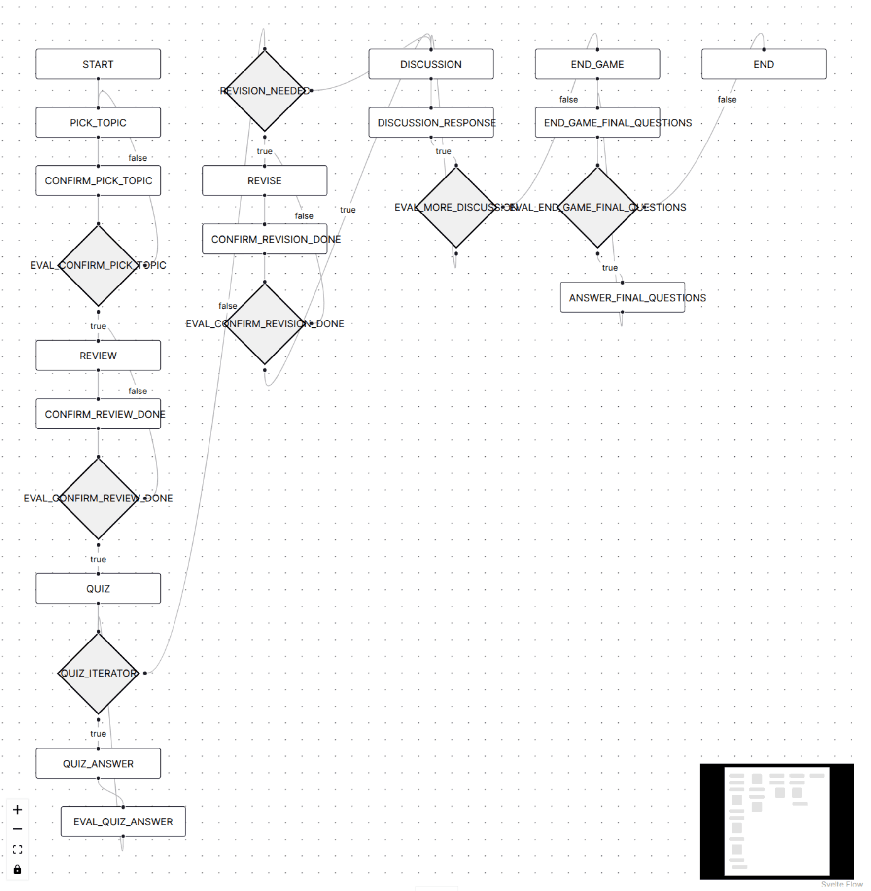
DeepQuery then transforms these natural language descriptions into a structured, executable state machine. This isn't just a theoretical model; it's a real, operational application.
By allowing process owners to articulate their workflows in their own words, DeepQuery eliminates the need for complex coding or technical translation. It turns natural language into living applications, enabling rapid deployment and ensuring that best practices are consistently applied.
This approach empowers teams, accelerates onboarding, and enhances operational efficiency across the organization.
At its core, DeepQuery combines advanced language understanding capabilities with an extensive integration ecosystem:
This architecture creates a revolutionary approach to support automation. Rather than static documentation, runbooks become executable workflows that:
A leading enterprise SaaS provider implemented DeepQuery to transform their first-level support operations with remarkable results:
Similar transformations have been documented across industries. For instance, 60% of high-growth customer service teams use a help desk, significantly higher than slower-growing teams [3]. Additionally, 37% of organizations provide customer service agents with AI tools to enhance their performance [4].
DeepQuery's natural language automation approach represents more than incremental improvement—it fundamentally reimagines how support organizations operate. By bridging the gap between human knowledge and machine execution, it creates a new operational paradigm where:
While customer support provides a compelling initial use case, the implications extend across the enterprise. The same natural language automation capabilities can transform:
A recent McKinsey report suggests that intelligent automation could unlock $5.2 trillion in economic value by automating business processes across industries [5], with customer support representing a $265 billion opportunity alone.
[1] FinancesOnline. (2024). “71+ Essential Help Desk Statistics: 2024 Analysis of Trends, Data and Market Share” Retrieved from https://financesonline.com/help-desk-statistics-analysis-of-trends-data-and-market-share/
[2] Influx. (2023). "24/7 customer support stats you need to know." Retrieved from https://influx.com/blog/24-7-follow-the-sun-support-stats
[3] TrustRadius. (2021). "Help Desk Statistics and Trends for 2022." Retrieved from https://solutions.trustradius.com/buyer-blog/help-desk-statistics/
[4] InvGate. (2024). "+30 Help Desk Statistics & Facts To Watch Closely." Retrieved from https://blog.invgate.com/help-desk-statistics
[5] McKinsey & Company. (2023). "The economic potential of generative AI: The next productivity frontier." Retrieved from https://www.mckinsey.com/capabilities/mckinsey-digital/our-insights/the-economic-potential-of-generative-ai-the-next-productivity-frontier
